supervised by Karen Marie Hasling, Per Voss Nielsen
course: material narratives, 2025
team: Magnus Folgerø Holm

of Fibre and Fade investigates how waste fibres, binder choices and forming methods influence the perception and performance of bio-based composites. Through a process of material testing and iterative prototyping, the project developed a library of samples and three coffin concepts that reveal how subtle shifts in composition, from sawdust to hemp, create unique textures, strengths and aesthetic qualities. The resulting material properties were applied in a product category in which biodegradability is not only waste reduction but actually used as a function itself while creating a warm and vibrant effect.
background & intent

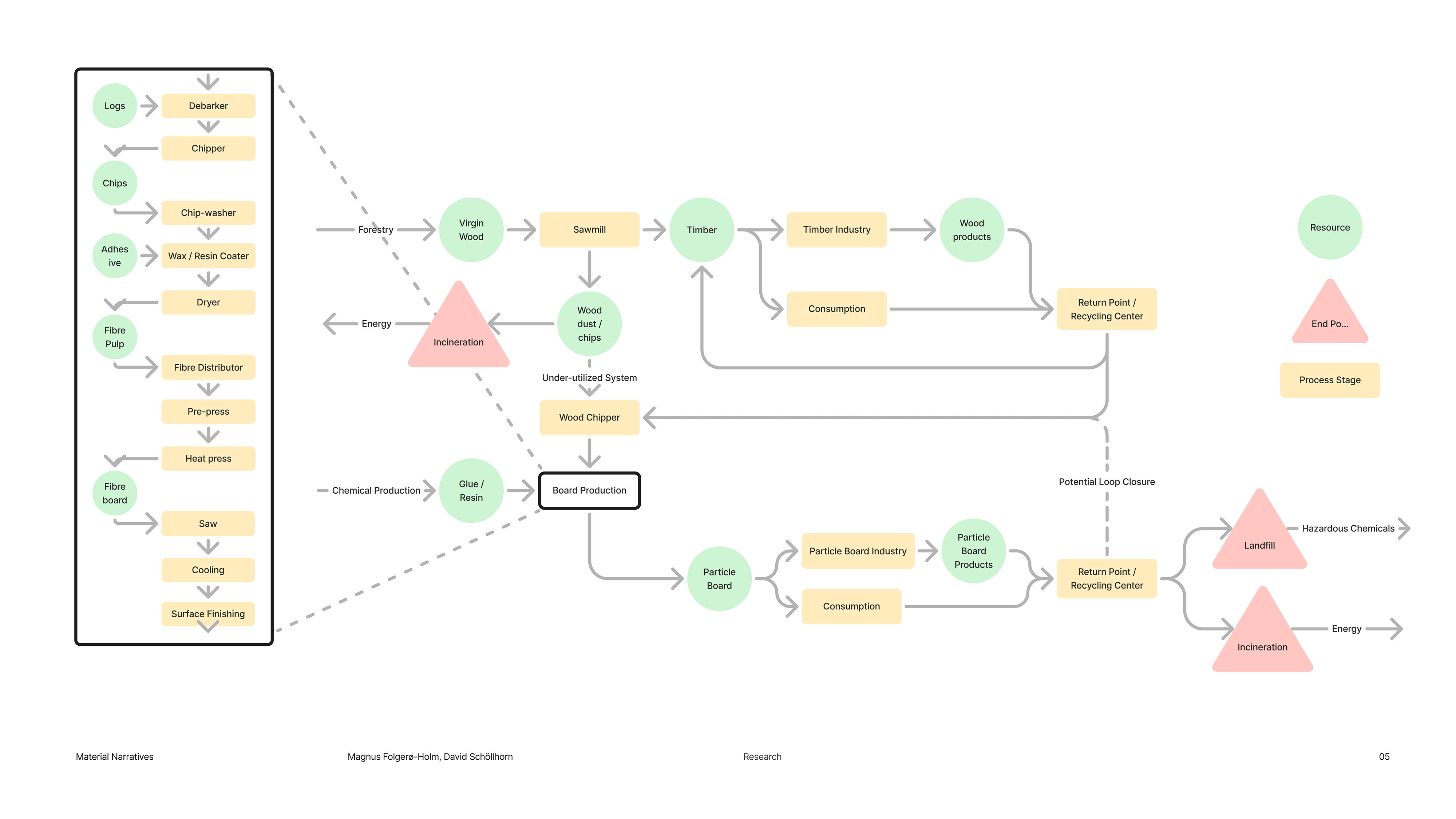
Conventional engineered panels such as MDF or particleboard rely mostly on formaldehyd-based adhesives and linear production systems. This project reimagines these materials through a circular lens, transforming sidestreams like sawdust, sawchips, hemp and linen into new resources. By pairing them with natural binders such as casein or lignin and shaping them through hands-on processes, the project explores how everyday waste can become a sustainable, expressive design medium.
The three coffin prototypes each express a distinct material character. The hardboard coffin is dense and smooth, conveying refinement and calm. The chipboard coffin is textured and grounded, revealing its coarse composition and process. The hemp-mat coffin is light and soft, with a porous surface that evokes tenderness and impermanence. Together, they show how subtle material variations can shape both form and feeling.


chipboard
wood chips + sawdust + binder


hempmat
hempmat + binder


hardboard
sawdust + water + heat
material samples

Across roughly twenty experiments, different fibre-binder combinations and forming methods, mould pressing, wet forming and high-pressure pressing, were tested and documented. Each recipe revealed its own balance between strength, texture and surface quality: from dense, smooth hardboard panels to lightweight, fibrous hemp mats. Measuring parameters such as pressure, time and dimensional change helped make material behaviour visible and comparable, allowing insights to emerge through making.
Throughout the process, we aimed to reenact production methods as faithfully as possible within our workshop context, using accessible tools and techniques to approximate industrial processes. This practical approach allowed us to understand the constraints and potentials of each material more directly and to translate these insights into form. To explore that, we worked with 3D printed moulds different pressure force and time and refined the material composition.







prototyping

The process led to three coffin prototypes, each expressing a distinct material character: a smooth, refined hardboard version with a calm presence; a textured, voluminous chipboard interpretation; and a delicate, tactile hemp-mat form. Each prototype serves both as a symbolic object and a tangible demonstration of how these materials can hold structure, emotion and meaning.
impact & adaptability
The recipes are designed to adapt to local conditions. Depending on regional availability, fibres like agave, bagasse, rice husk, or coir can replace the materials tested. Looking ahead, bio-based adhesives such as lignin resins could enhance durability while keeping the materials biodegradable and circular.

conclusion

Through Material Narratives, I came to see making as a way of thinking. Where design emerges from observing how materials behave rather than controlling them. Working with natural fibres and binders taught me how subtle changes in composition can shift both structure and expression. The process strengthened my interest in circular design and in creating materials that connect environmental responsibility with emotional presence.